简
|
繁
|
EN
无障碍浏览
进入适老模式
本站
高级搜索
高级搜索
X
搜索结果:
包含以下任意关键字词
不包含以下关键词
查询范围:
全部
标题
正文
时间范围:
-
搜索
首 页
要闻动态
政府信息公开
政务服务
互动交流
数据发布
人才政策
重点项目
走进三门峡
当前位置:
首页 >
政府信息公开 >
法定主动公开内容 >
政策解读 >
政策图解 >
正文
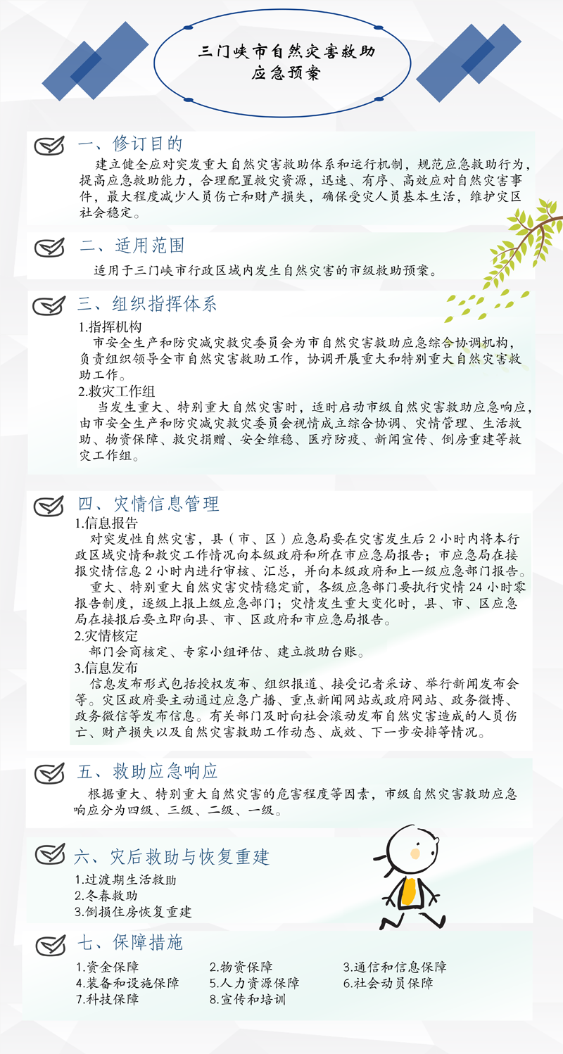
图解:三门峡市自然灾害救助应急预案
发布时间:
2024-09-18 16:49
文章来源:
三门峡市政府
相关政策:
三门峡市人民政府办公室关于印发三门峡市自然灾害救助应急预案的通知
省政府
河南省政府网
市政府部门
市发展和改革委员会
市科学技术局
市市场监督管理局
市公安局
市司法局
市工业和信息化局
市农业农村局
市水利局
市住房和城乡建设局
市信访局
市统计局
市审计局
三门峡市国防动员办公室
市民政局
市卫生健康委员会
市林业局
市自然资源和规划局
市人力资源和社会保障局
市商务局
市交通运输局
市教育局
市应急管理局
市体育局
市生态环境局
市文化广电和旅游局
市财政局
市退役军人事务局
市城市管理局
市民族宗教事务局
市医疗保障局
市行政审批和政务信息管理局
各县(市、区)
湖滨区
灵宝市
义马市
渑池县
陕州区
卢氏县
经济开发区
城乡一体化示范区
本市重要机构
市住房公积金管理中心
三门峡市公共资源交易中心
信用三门峡
三门峡政府采购网